今天是:2026年1月11日 星期日 设为首页 | 加入收藏 | 联系我们  
  当前位置:首页 ->信息快递 ->正文

高通量斑马鱼实验:发现苯并吡喃酮具有抗炎活性化合物的常见结构特征
作者:佚名    出处:佚名    浏览次数:1804(2017/5/25)
 

中性粒细胞对于宿主的防御来说是必需的,它会在需要的时候被招募到组织损伤或感染的炎症部发生响应。在炎症部位,嗜中性粒细胞会通过吞噬、脱粒、产生活性氧和细胞外捕获物的产生来消除入侵的病原体,然后恢复体内平衡并促进组织修复。在修复期间,组织会通过细胞凋亡、巨噬细胞吞噬或通过反向迁移等方式来去除炎症部位的嗜中性粒细胞。

如果不能很好地调节炎症反应,持续性嗜中性粒细胞可能对宿主组织造成损害,并导致慢性阻塞性肺疾病(COPD),类风湿性关节炎和动脉粥样硬化等慢性炎性疾病的发生。因此,重要的是改良药物发现策略来找到专门的针对嗜中性粒细胞的新治疗剂,不管是通过促进还是阻碍作用。

斑马鱼(Danio rerio)是研究脊椎动物生物学的有力模式生物,通过标记了先天免疫细胞的转基因品系斑马鱼可以完成不同阶段的调节炎症反应机制的体内研究。而且,其幼体透明、体积小、生殖力高,因此也特别适用于高通量化学遗传筛选中的药物发现,很多学者利用这种独特的全生物方法做了多个成功的案例(Hall et al.,2014; North et al.,2007; Takaki et al.,2012; Tamplin et al.,2014; Wang et al.,2013)。

于是,英国谢菲尔德大学的学者产生了这样一个构想:这个一种依赖于促进炎症消退的化学遗传筛选方法,并成功发现了第一类能促进嗜中性粒细胞反向迁移以驱动体内炎症消退的化合物——双环苯并吡喃酮环。

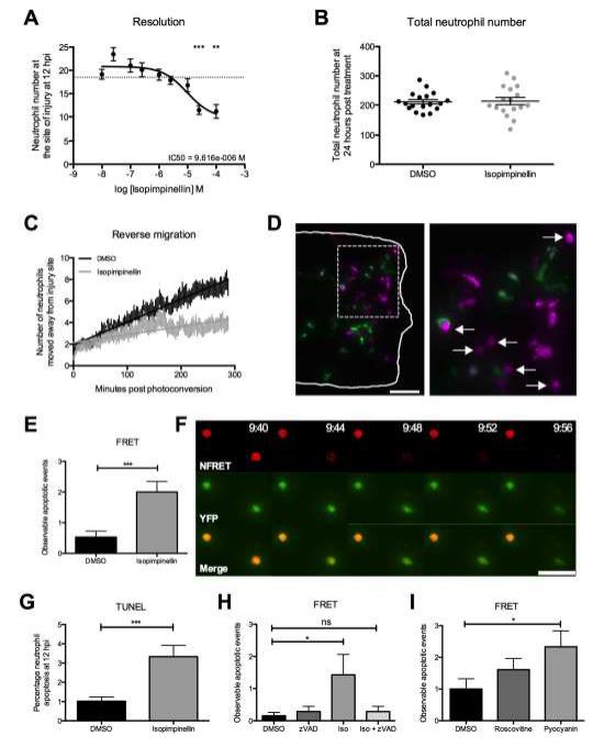
文章还描述了一种新的斑马鱼记录系统,用于记录体内嗜中性粒细胞半胱天冬酶-3的活性,通过这个系统可以实时地观察炎症分解期间嗜中性粒细胞凋亡的情况。因此学者们进一步调查了异丙嗪肾素这种最活跃的化学系列在中性粒细胞炎症斑马鱼模型中的作用机制。这些化合物具有相似的结构和功能,并且它们的活性是双倍的:抑制嗜中性粒细胞的募集(下图1)并且加速炎症分解(下图2)。

                                          图1

                                  图2

    该研究表明,临床上可用的“色素”在结构上与异丙嗪肾素相关,并且从未有任何体内实验提及其分解活性。因此,这些发现可能对苯并吡喃酮在炎性疾病中的治疗用途有提醒和推动作用。

 

【关键词】 打印】  【返回
  • 上一篇文章:猪器官移植给人非天方夜谭 两者生理学指标大体接近 [2017/5/26]
  • 下一篇文章:遗传发育所揭示膜脂平衡影响秀丽线虫持久幼虫寿命的新机制 [2017/5/24]

  •  通知公告 更多>>
     实验动物单位地图 更多>>
     岗位证书查询  
    证书编号:
    姓名:
     
    主办:江苏省实验动物协会
    地址:江苏省南京市龙蟠路175号  邮 编:210042  E-mail:85485879@163.com
    苏ICP备20000526号-1